mirror of
https://github.com/openimsdk/open-im-server.git
synced 2025-12-08 21:47:17 +08:00
7.5 KiB
7.5 KiB
⭐️ Open source Instant Messaging Server ⭐️
🟢 扫描微信进群交流
Ⓜ️ 关于 OpenIM
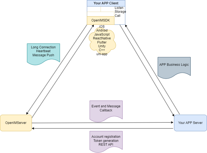
OpenIM 不仅仅是一个开源的即时消息组件,它是你的应用程序生态系统的一个不可或缺的部分。查看下面的图表,了解 AppServer、AppClient、OpenIMServer 和 OpenIMSDK 是如何交互的。
🚀 关于 OpenIMSDK
OpenIMSDK 无缝集成到您的应用中,提供丰富、实时的消息体验,无需复杂的 UI 集成。它提供:
- 本地存储:用于快速数据检索和消息同步。
- 监听器回调:确保实时消息交互性。
- API 封装:简化开发流程。
- 连接管理:保证可靠的消息传递。
它使用 Golang 构建,并支持跨平台部署,确保在所有平台上提供一致的消息体验。
🌐 关于 OpenIMServer
精心用 Golang 开发的 OpenIMServer 通过多重方式确保了卓越的即时消息服务器能力:
- 模块组成:它由多个模块组成,例如网关和多个 RPC 服务,提供一个多功能的消息环境。
- 微服务架构:支持集群模式,确保出色的性能和可伸缩性,以有效管理各个实例间的通信。
- 多样的部署选项:适应你的操作偏好,通过源代码、Kubernetes 或 Docker 提供部署选项。
增强的业务功能:
- REST API:OpenIMServer 为业务系统提供 REST API,旨在通过后端接口为您的操作提供附加功能,如群组创建和消息推送。
- 回调:为了扩展其在各种业务形式中的实用性,OpenIMServer 提供了回调能力。即,在事件发生之前或之后,它向业务服务器发送请求,比如发送消息,丰富通信过程中的交互和数据交换流。
👉 了解更多
🚀 快速开始
你只需要一个简单的命令,就可以快速学习 OpenIM 的工程解决方案:
bashCopy code
$ make demo
🤲 为了方便用户体验,我们提供了多种部署解决方案,您可以根据下面的列表选择自己的部署方法:
🛠️ 开始开发 OpenIM
OpenIM 我们的目标是建立一个顶级的开源社区。我们有一套标准,在社区仓库中。
如果你想为这个 Open-IM-Server 仓库做贡献,请阅读我们的贡献者文档。
在开始之前,请确保你的更改是有需求的。最好的方法是创建一个新的讨论 或 Slack 通信,或者如果你发现一个问题,首先报告它。
Note
针对中国的用户,阅读我们的 Docker 镜像标准 以便使用国内 aliyun 的镜像地址。OpenIM 也有针对中国的 gitee 同步仓库,你可以在 gitee.com 上找到它。
🔗 链接
🤝 社区
您可以加入这些平台,讨论问题,提出建议,或分享您的成功故事!
✍️ 贡献
我们欢迎任何形式的贡献!请确保在提交 Pull Request 之前阅读我们的贡献者文档。
感谢您的贡献,我们一起打造一个强大的即时通信解决方案!
📕 许可证
OpenIMSDK 在 Apache License 2.0 许可下可用。查看LICENSE 文件了解更多信息。
