open-im-server/README-zh_CN.md
2024-02-07 02:58:01 +08:00

9.4 KiB
Raw Blame History

🟢 扫描微信进群交流

Ⓜ️ 关于 OpenIM

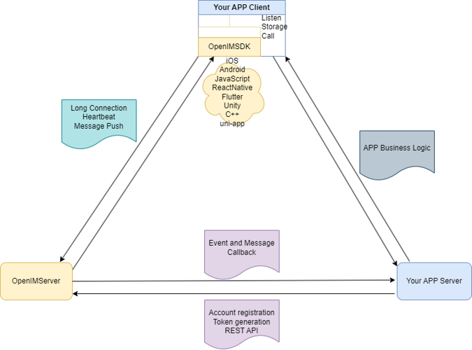
OpenIM 是一个专门设计用于在应用程序中集成聊天、音视频通话、通知以及AI聊天机器人等通信功能的服务平台。它通过提供一系列强大的API和Webhooks使开发者可以轻松地在他们的应用中加入这些交互特性。OpenIM 本身并不是一个独立运行的聊天应用,而是作为一个平台,为其他应用提供支持,实现丰富的通信功能。下图展示 AppServer、AppClient、OpenIMServer 和 OpenIMSDK 之间的交互关系来具体说明。

App-OpenIM 关系

🚀 关于 OpenIMSDK

OpenIMSDK 是为 OpenIMServer 设计的IM SDK专为嵌入客户端应用而生。其主要功能及模块如下

  • 🌟 主要功能:

    • 📦 本地存储
    • 🔔 监听器回调
    • 🛡️ API封装
    • 🌐 连接管理

    📚 主要模块:

    1. 🚀 初始化及登录
    2. 👤 用户管理
    3. 👫 好友管理
    4. 🤖 群组功能
    5. 💬 会话处理

它使用 Golang 构建,并支持跨平台部署,确保在所有平台上提供一致的接入体验。

👉 探索 GO SDK

🌐 关于 OpenIMServer

  • OpenIMServer 具有以下特点:
    • 🌐 微服务架构:支持集群模式,包括网关(gateway)和多个rpc服务。
    • 🚀 部署方式多样支持源代码、kubernetes或docker部署。
    • 海量用户支持:十万超级大群,千万用户,及百亿消息

增强的业务功能:

  • REST APIOpenIMServer 提供了REST API供业务系统使用旨在赋予业务更多功能例如通过后台接口建立群组、发送推送消息等。
  • WebhooksOpenIMServer提供了回调能力以扩展更多的业务形态所谓回调即OpenIMServer会在某一事件发生之前或者之后向业务服务器发送请求如发送消息之前或之后的回调。

👉 了解更多

🚀 快速开始

在线体验iOS/Android/H5/PC/Web

👉 OpenIM online demo

🤲 为了方便用户体验,我们提供了多种部署解决方案,您可以根据下面的列表选择自己的部署方法:

🛠️ 开始开发 OpenIM

OpenIM 我们的目标是建立一个顶级的开源社区。我们有一套标准,在社区仓库中。

如果你想为这个 Open-IM-Server 仓库做贡献,请阅读我们的贡献者文档

在开始之前,请确保你的更改是有需求的。最好的方法是创建一个新的讨论Slack 通信,或者如果你发现一个问题,首先报告它

Note

针对中国的用户,阅读我们的 Docker 镜像标准 以便使用国内 aliyun 的镜像地址。OpenIM 也有针对中国的 gitee 同步仓库,你可以在 gitee.com 上找到它。

🤝 社区

您可以加入这些平台,讨论问题,提出建议,或分享您的成功故事!

✍️ 贡献

我们欢迎任何形式的贡献!请确保在提交 Pull Request 之前阅读我们的贡献者文档

感谢您的贡献,我们一起打造一个强大的即时通信解决方案!

📕 许可证

OpenIMSDK 在 Apache License 2.0 许可下可用。查看LICENSE 文件了解更多信息。

🔮 Thanks to our contributors!