[![Stars](https://img.shields.io/github/stars/openimsdk/open-im-server?style=for-the-badge&logo=github&colorB=ff69b4)](https://github.com/openimsdk/open-im-server/stargazers) [![Forks](https://img.shields.io/github/forks/openimsdk/open-im-server?style=for-the-badge&logo=github&colorB=blue)](https://github.com/openimsdk/open-im-server/network/members) [![Codecov](https://img.shields.io/codecov/c/github/openimsdk/open-im-server?style=for-the-badge&logo=codecov&colorB=orange)](https://app.codecov.io/gh/openimsdk/open-im-server) [![Go Report Card](https://goreportcard.com/badge/github.com/openimsdk/open-im-server?style=for-the-badge)](https://goreportcard.com/report/github.com/openimsdk/open-im-server) [![Go Reference](https://img.shields.io/badge/Go%20Reference-blue.svg?style=for-the-badge&logo=go&logoColor=white)](https://pkg.go.dev/github.com/openimsdk/open-im-server/v3) [![License](https://img.shields.io/badge/license-Apache--2.0-green?style=for-the-badge)](https://github.com/openimsdk/open-im-server/blob/main/LICENSE) [![Slack](https://img.shields.io/badge/Slack-500%2B-blueviolet?style=for-the-badge&logo=slack&logoColor=white)](https://join.slack.com/t/openimsdk/shared_invite/zt-22720d66b-o_FvKxMTGXtcnnnHiMqe9Q) [![Best Practices](https://img.shields.io/badge/Best%20Practices-purple?style=for-the-badge)](https://www.bestpractices.dev/projects/8045) [![Good First Issues](https://img.shields.io/github/issues/openimsdk/open-im-server/good%20first%20issue?style=for-the-badge&logo=github)](https://github.com/openimsdk/open-im-server/issues?q=is%3Aissue+is%3Aopen+sort%3Aupdated-desc+label%3A%22good+first+issue%22) [![Language](https://img.shields.io/badge/Language-Go-blue.svg?style=for-the-badge&logo=go&logoColor=white)](https://golang.org/)

English · 中文 · Українська · Česky · Magyar · Español · فارسی · Français · Deutsch · Polski · Indonesian · Suomi · മലയാളം · 日本語 · Nederlands · Italiano · Русский · Português (Brasil) · Esperanto · 한국어 · العربي · Tiếng Việt · Dansk · Ελληνικά · Türkçe

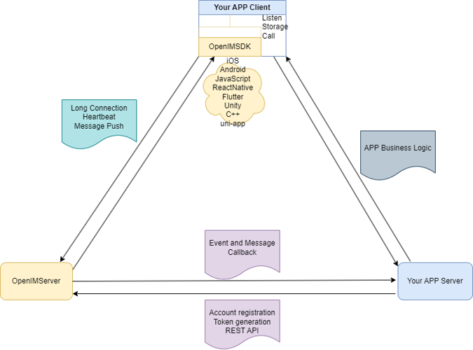
## Ⓜ️ Az OpenIM-ről Az OpenIM egy szolgáltatási platform, amelyet kifejezetten a csevegés, az audio-video hívások, az értesítések és az AI chatbotok alkalmazásokba történő integrálására terveztek. Számos hatékony API-t és Webhookot kínál, lehetővé téve a fejlesztők számára, hogy ezeket az interaktív szolgáltatásokat könnyen beépítsék alkalmazásaikba. Az OpenIM nem egy önálló csevegőalkalmazás, hanem platformként szolgál más alkalmazások támogatására a gazdag kommunikációs funkciók elérésében. A következő diagram az AppServer, az AppClient, az OpenIMServer és az OpenIMSDK közötti interakciót szemlélteti részletesen. ![App-OpenIM Relationship](../images/oepnim-design.png) ## 🚀 Az OpenIMSDK-ról Az **OpenIMSDK** egy **OpenIMServer** számára készült azonnali üzenetküldő SDK, amelyet kifejezetten ügyfélalkalmazásokba való beágyazáshoz hoztak létre. Fő jellemzői és moduljai a következők: + 🌟 Főbb jellemzők: - 📦 Helyi raktár - 🔔 Hallgatói visszahívások - 🛡️ API-csomagolás - 🌐 Kapcsolatkezelés + 📚 Fő modulok: 1. 🚀 Inicializálás és bejelentkezés 2. 👤 Felhasználókezelés 3. 👫 Barátkezelés 4. 🤖 Csoportfunkciók 5. 💬 Beszélgetéskezelés Golang használatával készült, és támogatja a többplatformos telepítést, biztosítva a konzisztens hozzáférési élményt minden platformon. 👉 **[Fedezze fel a GO SDK-t](https://github.com/openimsdk/openim-sdk-core)** ## 🌐 Az OpenIMServerről + **OpenIMServer** a következő jellemzőkkel rendelkezik: - 🌐 Mikroszolgáltatási architektúra: Támogatja a fürt módot, beleértve az átjárót és több rpc szolgáltatást. - 🚀 Változatos telepítési módszerek: Támogatja a forráskódon, Kubernetesen vagy Dockeren keresztül történő telepítést. - Hatalmas felhasználói bázis támogatása: Szuper nagy csoportok több százezer felhasználóval, több tízmillió felhasználóval és több milliárd üzenettel. ### Továbbfejlesztett üzleti funkcionalitás: + **REST API**: Az OpenIMServer REST API-kat kínál az üzleti rendszerek számára, amelyek célja, hogy a vállalkozásokat több funkcióval ruházza fel, mint például csoportok létrehozása és push üzenetek küldése háttérfelületeken keresztül. + **Webhooks**: Az OpenIMServer visszahívási lehetőségeket biztosít több üzleti forma kiterjesztéséhez. A visszahívás azt jelenti, hogy az OpenIMServer kérelmet küld az üzleti szervernek egy bizonyos esemény előtt vagy után, például visszahívásokat üzenet küldése előtt vagy után. 👉 **[Tudj meg többet](https://docs.openim.io/guides/introduction/product)** ## :building_construction: Általános építészet Merüljön el az Open-IM-Server funkcióinak szívében az architektúra diagramunk segítségével. ![Overall Architecture](../images/architecture-layers.png) ## :rocket: Gyors indítás Számos platformot támogatunk. Íme a címek a gyors weboldali használathoz: 👉 **[OpenIM online webdemó](https://web-enterprise.rentsoft.cn/)** 🤲 A felhasználói élmény megkönnyítése érdekében különféle telepítési megoldásokat kínálunk. Az alábbi listából választhatja ki a telepítési módot: + **[Forráskód-telepítési útmutató](https://docs.openim.io/guides/gettingStarted/imSourceCodeDeployment)** + **[Docker telepítési útmutató](https://docs.openim.io/guides/gettingStarted/dockerCompose)** + **[Kubernetes telepítési útmutató](https://docs.openim.io/guides/gettingStarted/k8s-deployment)** + **[Mac fejlesztői telepítési útmutató](https://docs.openim.io/guides/gettingstarted/mac-deployment-guide)** ## :hammer_and_wrench: Az OpenIM fejlesztésének megkezdéséhez [![Open in Dev Container](https://img.shields.io/static/v1?label=Dev%20Container&message=Open&color=blue&logo=visualstudiocode)](https://vscode.dev/github/openimsdk/open-im-server) OpenIM Célunk egy felső szintű nyílt forráskódú közösség felépítése. Van egy szabványkészletünk a [Közösségi adattárban](https://github.com/OpenIMSDK/community). Ha hozzá szeretne járulni ehhez az Open-IM-Server adattárhoz, kérjük, olvassa el [közreműködői dokumentációnkat](https://github.com/openimsdk/open-im-server/blob/main/CONTRIBUTING.md). Mielőtt elkezdené, győződjön meg arról, hogy a változtatásokra van-e igény. Erre a legjobb egy [új beszélgetés](https://github.com/openimsdk/open-im-server/discussions/new/choose) VAGY [Slack Communication](https://join.slack.com/t/openimsdk/shared_invite/zt-22720d66b-o_FvKxMTGXtcnnnHiMqe9Q)létrehozása, vagy ha problémát talál, először [jelentse](https://github.com/openimsdk/open-im-server/issues/new/choose) first. - [OpenIM API referencia](https://github.com/openimsdk/open-im-server/tree/main/docs/contrib/api.md) - [OpenIM Bash naplózás](https://github.com/openimsdk/open-im-server/tree/main/docs/contrib/bash-log.md) - [OpenIM CI/CD műveletek](https://github.com/openimsdk/open-im-server/tree/main/docs/contrib/cicd-actions.md) - [OpenIM Code-egyezmények](https://github.com/openimsdk/open-im-server/tree/main/docs/contrib/code-conventions.md) - [OpenIM Commit Guidelines](https://github.com/openimsdk/open-im-server/tree/main/docs/contrib/commit.md) - [OpenIM fejlesztési útmutató](https://github.com/openimsdk/open-im-server/tree/main/docs/contrib/development.md) - [OpenIM címtárszerkezet](https://github.com/openimsdk/open-im-server/tree/main/docs/contrib/directory.md) - [OpenIM környezet beállítása](https://github.com/openimsdk/open-im-server/tree/main/docs/contrib/environment.md) - [OpenIM hibakód hivatkozás](https://github.com/openimsdk/open-im-server/tree/main/docs/contrib/error-code.md) - [OpenIM Git Workflow](https://github.com/openimsdk/open-im-server/tree/main/docs/contrib/git-workflow.md) - [OpenIM Git Cherry Pick Guide](https://github.com/openimsdk/open-im-server/tree/main/docs/contrib/gitcherry-pick.md) - [OpenIM GitHub munkafolyamat](https://github.com/openimsdk/open-im-server/tree/main/docs/contrib/github-workflow.md) - [OpenIM Go Code szabványok](https://github.com/openimsdk/open-im-server/tree/main/docs/contrib/go-code.md) - [OpenIM képre vonatkozó irányelvek](https://github.com/openimsdk/open-im-server/tree/main/docs/contrib/images.md) - [OpenIM kezdeti konfiguráció](https://github.com/openimsdk/open-im-server/tree/main/docs/contrib/init-config.md) - [OpenIM Docker telepítési útmutató](https://github.com/openimsdk/open-im-server/tree/main/docs/contrib/install-docker.md) - [OpenIM OpenIM Linux rendszertelepítés](https://github.com/openimsdk/open-im-server/tree/main/docs/contrib/install-openim-linux-system.md) - [OpenIM Linux fejlesztési útmutató](https://github.com/openimsdk/open-im-server/tree/main/docs/contrib/linux-development.md) - [OpenIM helyi műveletek útmutatója](https://github.com/openimsdk/open-im-server/tree/main/docs/contrib/local-actions.md) - [OpenIM naplózási egyezmények](https://github.com/openimsdk/open-im-server/tree/main/docs/contrib/logging.md) - [OpenIM offline telepítés](https://github.com/openimsdk/open-im-server/tree/main/docs/contrib/offline-deployment.md) - [OpenIM Protoc Tools](https://github.com/openimsdk/open-im-server/tree/main/docs/contrib/protoc-tools.md) - [OpenIM tesztelési útmutató](https://github.com/openimsdk/open-im-server/tree/main/docs/contrib/test.md) - [OpenIM Utility Go](https://github.com/openimsdk/open-im-server/tree/main/docs/contrib/util-go.md) - [OpenIM Makefile Utilities](https://github.com/openimsdk/open-im-server/tree/main/docs/contrib/util-makefile.md) - [OpenIM Script Utilities](https://github.com/openimsdk/open-im-server/tree/main/docs/contrib/util-scripts.md) - [OpenIM verzió](https://github.com/openimsdk/open-im-server/tree/main/docs/contrib/version.md) - [A háttérrendszer kezelése és a telepítés figyelése](https://github.com/openimsdk/open-im-server/tree/main/docs/contrib/prometheus-grafana.md) - [Mac Developer Deployment Guide for OpenIM](https://github.com/openimsdk/open-im-server/tree/main/docs/contrib/mac-developer-deployment-guide.md) ## :busts_in_silhouette: Közösség + 📚 [OpenIM közösség](https://github.com/OpenIMSDK/community) + 💕 [OpenIM érdeklődési csoport](https://github.com/Openim-sigs) + 🚀 [Csatlakozz a Slack közösségünkhöz](https://join.slack.com/t/openimsdk/shared_invite/zt-22720d66b-o_FvKxMTGXtcnnnHiMqe9Q) + :eyes: [Csatlakozz a wechathez](https://openim-1253691595.cos.ap-nanjing.myqcloud.com/WechatIMG20.jpeg) ## :calendar: Közösségi Találkozók Szeretnénk, ha bárki bekapcsolódna közösségünkbe és hozzájárulna kódunkhoz, ajándékokat és jutalmakat kínálunk, és szeretettel várjuk, hogy csatlakozzon hozzánk minden csütörtök este. Konferenciánk az [OpenIM Slack](https://join.slack.com/t/openimsdk/shared_invite/zt-22720d66b-o_FvKxMTGXtcnnnHiMqe9Q) 🎯alatt van, akkor kereshet az Open-IM-Server folyamatban a csatlakozáshoz A [GitHub-beszélgetések](https://github.com/orgs/OpenIMSDK/discussions/categories/meeting)minden [kéthetente történő megbeszélésről](https://github.com/openimsdk/open-im-server/discussions/categories/meeting) jegyzeteket készítünk. A találkozók történeti feljegyzései, valamint az értekezletek visszajátszásai a [Google Dokumentumok :bookmark_tabs:](https://docs.google.com/document/d/1nx8MDpuG74NASx081JcCpxPgDITNTpIIos0DS6Vr9GU/edit?usp=sharing) webhelyen érhetők el. ## :eyes: Kik használják az OpenIM-et Tekintse meg [felhasználói esettanulmányok](https://github.com/OpenIMSDK/community/blob/main/ADOPTERS.md) oldalunkat a projekt felhasználóinak listájáért. Ne habozzon, hagyjon [📝megjegyzést](https://github.com/openimsdk/open-im-server/issues/379), és ossza meg használati esetét. ## :page_facing_up: Engedély Az OpenIM licence az Apache 2.0 licence alá tartozik. A teljes licencszövegért lásd: [LICENSE](https://github.com/openimsdk/open-im-server/tree/main/LICENSE). Az ebben az [OpenIM](https://github.com/openimsdk/open-im-server) tárolóban az [assets/logo](./assets/logo) és [assets/logo-gif](assets/logo-gif) könyvtárak alatt megjelenő OpenIM logót, beleértve annak változatait és animált változatait, szerzői jogi törvények védik. ## 🔮 Köszönjük közreműködőinknek!