Englist · 中文 · Українська · Česky · Magyar · Español · فارسی · Français · Deutsch · Polski · Indonesian · Suomi · മലയാളം · 日本語 · Nederlands · Italiano · Русский · Português (Brasil) · Esperanto · 한국어 · العربي · Tiếng Việt · Dansk · Ελληνικά · Türkçe
## Ⓜ️ 关于 OpenIM
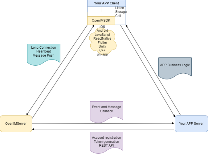
OpenIM 是一个专门设计用于在应用程序中集成聊天、音视频通话、通知以及AI聊天机器人等通信功能的服务平台。它通过提供一系列强大的API和Webhooks,使开发者可以轻松地在他们的应用中加入这些交互特性。OpenIM 本身并不是一个独立运行的聊天应用,而是作为一个平台,为其他应用提供支持,实现丰富的通信功能。下图展示 AppServer、AppClient、OpenIMServer 和 OpenIMSDK 之间的交互关系来具体说明。

## 🚀 关于 OpenIMSDK
**OpenIMSDK** 是为 **OpenIMServer** 设计的IM SDK,专为嵌入客户端应用而生。其主要功能及模块如下:
+ 🌟 主要功能:
- 📦 本地存储
- 🔔 监听器回调
- 🛡️ API封装
- 🌐 连接管理
## 📚 主要模块:
1. 🚀 初始化及登录
2. 👤 用户管理
3. 👫 好友管理
4. 🤖 群组功能
5. 💬 会话处理
它使用 Golang 构建,并支持跨平台部署,确保在所有平台上提供一致的接入体验。
👉 **[探索 GO SDK](https://github.com/openimsdk/openim-sdk-core)**
## 🌐 关于 OpenIMServer
+ **OpenIMServer** 具有以下特点:
- 🌐 微服务架构:支持集群模式,包括网关(gateway)和多个rpc服务。
- 🚀 部署方式多样:支持源代码、kubernetes或docker部署。
- 海量用户支持:十万超级大群,千万用户,及百亿消息
### 增强的业务功能:
+ **REST API**:OpenIMServer 提供了REST API供业务系统使用,旨在赋予业务更多功能,例如通过后台接口建立群组、发送推送消息等。
+ **Webhooks**:OpenIMServer提供了回调能力以扩展更多的业务形态,所谓回调,即OpenIMServer会在某一事件发生之前或者之后,向业务服务器发送请求,如发送消息之前或之后的回调。
👉 **[了解更多](https://docs.openim.io/guides/introduction/product)**
## :rocket: 快速开始
在线体验iOS/Android/H5/PC/Web:
👉 **[OpenIM online demo](https://www.openim.io/zh/commercial)**
🤲 为了方便用户体验,我们提供了多种部署解决方案,您可以根据下面的列表选择自己的部署方法:
+ **[源代码部署指南](https://docs.openim.io/guides/gettingStarted/imSourceCodeDeployment)**
+ **[Docker 部署指南](https://docs.openim.io/guides/gettingStarted/dockerCompose)**
+ **[Kubernetes 部署指南](https://docs.openim.io/guides/gettingStarted/k8s-deployment)**
## :hammer_and_wrench: 开始开发 OpenIM
OpenIM 我们的目标是建立一个顶级的开源社区。我们有一套标准,在[社区仓库](https://github.com/OpenIMSDK/community)中。
如果你想为这个 Open-IM-Server 仓库做贡献,请阅读我们的[贡献者文档](https://github.com/openimsdk/open-im-server/blob/main/CONTRIBUTING.md)。
在开始之前,请确保你的更改是有需求的。最好的方法是创建一个[新的讨论](https://github.com/openimsdk/open-im-server/discussions/new/choose) 或 [Slack 通信](https://join.slack.com/t/openimsdk/shared_invite/zt-22720d66b-o_FvKxMTGXtcnnnHiMqe9Q),或者如果你发现一个问题,首先[报告它](https://github.com/openimsdk/open-im-server/issues/new/choose)。
+ [代码标准](https://github.com/openimsdk/open-im-server/blob/main/docs/contrib/go-code.md)
+ [Docker 镜像标准](https://github.com/openimsdk/open-im-server/blob/main/docs/contrib/images.md)
+ [目录标准](https://github.com/openimsdk/open-im-server/blob/main/docs/contrib/directory.md)
+ [提交标准](https://github.com/openimsdk/open-im-server/blob/main/docs/contrib/commit.md)
+ [版本控制标准](https://github.com/openimsdk/open-im-server/blob/main/docs/contrib/version.md)
+ [接口标准](https://github.com/openimsdk/open-im-server/blob/main/docs/contrib/interface.md)
+ [OpenIM配置和环境变量设置](https://github.com/openimsdk/open-im-server/blob/main/docs/contrib/environment.md)
> **Note**
> 针对中国的用户,阅读我们的 [Docker 镜像标准](https://github.com/openimsdk/open-im-server/blob/main/docs/contrib/images.md) 以便使用国内 aliyun 的镜像地址。OpenIM 也有针对中国的 gitee 同步仓库,你可以在 [gitee.com](https://gitee.com/openimsdk) 上找到它。
## :link: 链接
+ **[完整文档](https://doc.rentsoft.cn/)**
+ **[更新日志](https://github.com/openimsdk/open-im-server/blob/main/CHANGELOG.md)**
+ **[FAQ](https://github.com/openimsdk/open-im-server/blob/main/FAQ.md)**
+ **[代码示例](https://github.com/openimsdk/open-im-server/blob/main/examples)**
## :handshake: 社区
+ **[GitHub Discussions](https://github.com/openimsdk/open-im-server/discussions)**
+ **[Slack 通信](https://join.slack.com/t/openimsdk/shared_invite/zt-22720d66b-o_FvKxMTGXtcnnnHiMqe9Q)**
+ **[GitHub Issues](https://github.com/openimsdk/open-im-server/issues)**
您可以加入这些平台,讨论问题,提出建议,或分享您的成功故事!
## :writing_hand: 贡献
我们欢迎任何形式的贡献!请确保在提交 Pull Request 之前阅读我们的[贡献者文档](https://github.com/openimsdk/open-im-server/blob/main/CONTRIBUTING.md)。
+ **[报告 Bug](https://github.com/openimsdk/open-im-server/issues/new?assignees=&labels=bug&template=bug_report.md&title=)**
+ **[提出新特性](https://github.com/openimsdk/open-im-server/issues/new?assignees=&labels=enhancement&template=feature_request.md&title=)**
+ **[提交 Pull Request](https://github.com/openimsdk/open-im-server/pulls)**
感谢您的贡献,我们一起打造一个强大的即时通信解决方案!
## :closed_book: 许可证
OpenIMSDK 在 Apache License 2.0 许可下可用。查看[LICENSE 文件](https://github.com/openimsdk/open-im-server/blob/main/LICENSE)了解更多信息。
## 🔮 Thanks to our contributors!