Bumps the gomod-deps group with 10 updates in the / directory: | Package | From | To | | --- | --- | --- | | [github.com/go-playground/validator/v10](https://github.com/go-playground/validator) | `10.18.0` | `10.20.0` | | [github.com/openimsdk/tools](https://github.com/openimsdk/tools) | `0.0.49-alpha.2` | `0.0.49-alpha.5` | | [github.com/prometheus/client_golang](https://github.com/prometheus/client_golang) | `1.18.0` | `1.19.0` | | [go.mongodb.org/mongo-driver](https://github.com/mongodb/mongo-go-driver) | `1.14.0` | `1.15.0` | | [google.golang.org/api](https://github.com/googleapis/google-api-go-client) | `0.165.0` | `0.176.1` | | google.golang.org/protobuf | `1.33.0` | `1.34.0` | | [github.com/IBM/sarama](https://github.com/IBM/sarama) | `1.43.0` | `1.43.2` | | [github.com/fatih/color](https://github.com/fatih/color) | `1.14.1` | `1.16.0` | | [github.com/likexian/gokit](https://github.com/likexian/gokit) | `0.25.13` | `0.25.15` | | [github.com/redis/go-redis/v9](https://github.com/redis/go-redis) | `9.4.0` | `9.5.1` | Updates `github.com/go-playground/validator/v10` from 10.18.0 to 10.20.0 - [Release notes](https://github.com/go-playground/validator/releases) - [Commits](https://github.com/go-playground/validator/compare/v10.18.0...v10.20.0) Updates `github.com/openimsdk/tools` from 0.0.49-alpha.2 to 0.0.49-alpha.5 - [Release notes](https://github.com/openimsdk/tools/releases) - [Commits](https://github.com/openimsdk/tools/compare/v0.0.49-alpha.2...v0.0.49-alpha.5) Updates `github.com/prometheus/client_golang` from 1.18.0 to 1.19.0 - [Release notes](https://github.com/prometheus/client_golang/releases) - [Changelog](https://github.com/prometheus/client_golang/blob/main/CHANGELOG.md) - [Commits](https://github.com/prometheus/client_golang/compare/v1.18.0...v1.19.0) Updates `go.mongodb.org/mongo-driver` from 1.14.0 to 1.15.0 - [Release notes](https://github.com/mongodb/mongo-go-driver/releases) - [Commits](https://github.com/mongodb/mongo-go-driver/compare/v1.14.0...v1.15.0) Updates `google.golang.org/api` from 0.165.0 to 0.176.1 - [Release notes](https://github.com/googleapis/google-api-go-client/releases) - [Changelog](https://github.com/googleapis/google-api-go-client/blob/main/CHANGES.md) - [Commits](https://github.com/googleapis/google-api-go-client/compare/v0.165.0...v0.176.1) Updates `google.golang.org/grpc` from 1.62.1 to 1.63.2 - [Release notes](https://github.com/grpc/grpc-go/releases) - [Commits](https://github.com/grpc/grpc-go/compare/v1.62.1...v1.63.2) Updates `google.golang.org/protobuf` from 1.33.0 to 1.34.0 Updates `github.com/IBM/sarama` from 1.43.0 to 1.43.2 - [Release notes](https://github.com/IBM/sarama/releases) - [Changelog](https://github.com/IBM/sarama/blob/main/CHANGELOG.md) - [Commits](https://github.com/IBM/sarama/compare/v1.43.0...v1.43.2) Updates `github.com/fatih/color` from 1.14.1 to 1.16.0 - [Release notes](https://github.com/fatih/color/releases) - [Commits](https://github.com/fatih/color/compare/v1.14.1...v1.16.0) Updates `github.com/likexian/gokit` from 0.25.13 to 0.25.15 - [Commits](https://github.com/likexian/gokit/compare/v0.25.13...v0.25.15) Updates `github.com/redis/go-redis/v9` from 9.4.0 to 9.5.1 - [Release notes](https://github.com/redis/go-redis/releases) - [Changelog](https://github.com/redis/go-redis/blob/master/CHANGELOG.md) - [Commits](https://github.com/redis/go-redis/compare/v9.4.0...v9.5.1) Updates `golang.org/x/sync` from 0.6.0 to 0.7.0 - [Commits](https://github.com/golang/sync/compare/v0.6.0...v0.7.0) --- updated-dependencies: - dependency-name: github.com/go-playground/validator/v10 dependency-type: direct:production update-type: version-update:semver-minor dependency-group: gomod-deps - dependency-name: github.com/openimsdk/tools dependency-type: direct:production update-type: version-update:semver-patch dependency-group: gomod-deps - dependency-name: github.com/prometheus/client_golang dependency-type: direct:production update-type: version-update:semver-minor dependency-group: gomod-deps - dependency-name: go.mongodb.org/mongo-driver dependency-type: direct:production update-type: version-update:semver-minor dependency-group: gomod-deps - dependency-name: google.golang.org/api dependency-type: direct:production update-type: version-update:semver-minor dependency-group: gomod-deps - dependency-name: google.golang.org/grpc dependency-type: direct:production update-type: version-update:semver-minor dependency-group: gomod-deps - dependency-name: google.golang.org/protobuf dependency-type: direct:production update-type: version-update:semver-minor dependency-group: gomod-deps - dependency-name: github.com/IBM/sarama dependency-type: direct:production update-type: version-update:semver-patch dependency-group: gomod-deps - dependency-name: github.com/fatih/color dependency-type: direct:production update-type: version-update:semver-minor dependency-group: gomod-deps - dependency-name: github.com/likexian/gokit dependency-type: direct:production update-type: version-update:semver-patch dependency-group: gomod-deps - dependency-name: github.com/redis/go-redis/v9 dependency-type: direct:production update-type: version-update:semver-minor dependency-group: gomod-deps - dependency-name: golang.org/x/sync dependency-type: direct:production update-type: version-update:semver-minor dependency-group: gomod-deps ... Signed-off-by: dependabot[bot] <support@github.com>
Englist · 中文 · Українська · Česky · Magyar · Español · فارسی · Français · Deutsch · Polski · Indonesian · Suomi · മലയാളം · 日本語 · Nederlands · Italiano · Русский · Português (Brasil) · Esperanto · 한국어 · العربي · Tiếng Việt · Dansk · Ελληνικά · Türkçe
👥 Join Our Community
Ⓜ️ About OpenIM
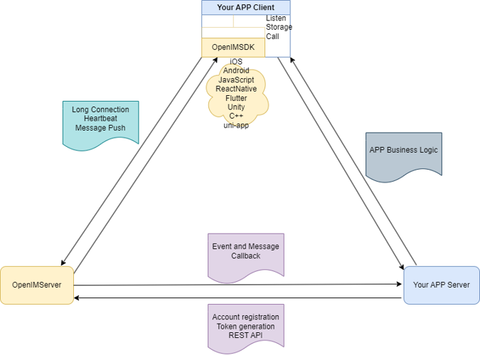
Unlike standalone chat applications such as Telegram, Signal, and Rocket.Chat, OpenIM offers an open-source instant messaging solution designed specifically for developers rather than as a directly installable standalone chat app. Comprising OpenIM SDK and OpenIM Server, it provides developers with a complete set of tools and services to integrate instant messaging functions into their applications, including message sending and receiving, user management, and group management. Overall, OpenIM aims to provide developers with the necessary tools and framework to implement efficient instant messaging solutions in their applications.
🚀 Introduction to OpenIMSDK
OpenIMSDK, designed for OpenIMServer, is an IM SDK created specifically for integration into client applications. It supports various functionalities and modules:
-
🌟 Main Features:
- 📦 Local Storage
- 🔔 Listener Callbacks
- 🛡️ API Wrapping
- 🌐 Connection Management
-
📚 Main Modules:
- 🚀 Initialization and Login
- 👤 User Management
- 👫 Friends Management
- 🤖 Group Functions
- 💬 Session Handling
Built with Golang and supports cross-platform deployment to ensure a consistent integration experience across all platforms.
🌐 Introduction to OpenIMServer
- OpenIMServer features include:
- 🌐 Microservices Architecture: Supports cluster mode, including a gateway and multiple rpc services.
- 🚀 Diverse Deployment Options: Supports source code, Kubernetes, or Docker deployment.
- Massive User Support: Supports large-scale groups with hundreds of thousands, millions of users, and billions of messages.
Enhanced Business Functions:
-
REST API: Provides a REST API for business systems to enhance functionality, such as group creation and message pushing through backend interfaces.
-
Webhooks: Expands business forms through callbacks, sending requests to business servers before or after certain events.
🚀 Quick Start
Experience online for iOS/Android/H5/PC/Web:
To facilitate user experience, we offer various deployment solutions. You can choose your preferred deployment method from the list below:
System Support
Supports Linux, Windows, Mac systems, and ARM and AMD CPU architectures.
🔗 Links
✍️ How to Contribute
We welcome contributions of any kind! Please make sure to read our Contributor Documentation before submitting a Pull Request.
Thank you for contributing to building a powerful instant messaging solution!
📕 License
OpenIMSDK is available under the Apache License 2.0. See the LICENSE file for more information.

