* refactor: clietn in msggateway Signed-off-by: rfyiamcool <rfyiamcool@163.com> * perf: add sync.pool for req object Signed-off-by: rfyiamcool <rfyiamcool@163.com> --------- Signed-off-by: rfyiamcool <rfyiamcool@163.com> feat: use dummy pusher by default (#1349) Add Prometheus monitoring function (#1337) * Code adaptation k8s: service discovery and registration adaptation, configuration adaptation * Initial submission of the help charts script for openim API * change the help charts script * change the help charts script * change helm chart codes * change dockerfiles script * change chart script:add configmap mounts * change chart script:change repository * change chart script:msggateway add one service * change config.yaml * roll back some config values * change chart script:change Ingress rule with a rewrite annotation * add mysql charts scrible * change chart script:add mysql.config.yaml * add nfs provisioner charts * change chart script:add nfs.config.yaml * add ingress-nginx charts * change chart script:add ingress-nginx.config.yaml * add redis &mongodb charts * add kafka&minio charts * change chart script:change redis.values.yaml * change chart script:add redis.config.yaml * change chart script:change redis.config.yaml * change chart script:change mongodb.value.yaml * change chart script:change mongodb.value.yaml * change chart script:add mongodb.config.yaml * change chart script:change minio.values.yaml * change chart script:add minio.config.yaml * change chart script:change kafka.values.yaml * change chart script:add kafka.config.yaml * change chart script:change services.config.yaml * bug fix:Delete websocket's Port restrictions * bug fix:change port value * change chart script:Submit a stable version script * fix bug:Implement option interface * fix bug:change K8sDR.Register * change config.yaml * change chats script:minio service add ingress * change chats script:minio service add ingress * change chats script:kafka.replicaCount=3& change minio.api ingress * delete change chats script * change config.yaml * change openim.yaml * merge go.sum * Add monitoring function and struct for Prometheus on gin and GRPC * Add GRPC and gin server monitoring logic * Add GRPC and gin server monitoring logic2 * Add GRPC and gin server monitoring logic3 * Add GRPC and gin server monitoring logic4 * Add GRPC and gin server monitoring logic5 * Add GRPC and gin server monitoring logic6 * Add GRPC and gin server monitoring logic7 * delete:old monitoring code * add for test * fix bug:change packname * fix bug:delete getPromPort funciton * fix bug:delete getPromPort funciton * fix bug:change logs * fix bug:change registerName logic in GetGrpcCusMetrics function * add getPrometheus url api * fix:config path logic * fix:prometheus enable function * fix:prometheus enable function * fix:transfer Multi process monitoring logic * del:del not using manifest * fix:openim-msgtransfer.sh * fix:openim-msgtransfer.sh --------- Co-authored-by: lin.huang <lin.huang@apulis.com> Co-authored-by: Xinwei Xiong <3293172751@qq.com> fix: initiateUpload sign list number (#1358) * optimize scheduled deletion * optimize scheduled deletion * optimize scheduled deletion * optimize scheduled deletion * minio cache * fix: conflicts * feat: minio cache * feat: cache optimize * feat: cache optimize * feat: cache optimize * feat: cache optimize * feat: cache optimize * fix: initiateUpload sign list number fix: msg pull change and fcm redis flag fix. (#1367) * fix: to start im or chat, ZooKeeper must be started first. * fix: msg gateway start output err info Signed-off-by: Gordon <1432970085@qq.com> * fix: msg gateway start output err info Signed-off-by: Gordon <1432970085@qq.com> * chore: package path changes Signed-off-by: withchao <993506633@qq.com> * fix: go mod update Signed-off-by: Gordon <1432970085@qq.com> * fix: token update Signed-off-by: Gordon <1432970085@qq.com> * chore: package path changes Signed-off-by: withchao <993506633@qq.com> * chore: package path changes Signed-off-by: withchao <993506633@qq.com> * fix: token update Signed-off-by: Gordon <1432970085@qq.com> * fix: token update Signed-off-by: Gordon <1432970085@qq.com> * fix: token update Signed-off-by: Gordon <1432970085@qq.com> * fix: token update Signed-off-by: Gordon <1432970085@qq.com> * fix: token update Signed-off-by: Gordon <1432970085@qq.com> * fix: token update Signed-off-by: Gordon <1432970085@qq.com> * fix: get all userID Signed-off-by: Gordon <46924906+FGadvancer@users.noreply.github.com> * fix: msggateway add online status call Signed-off-by: Gordon <46924906+FGadvancer@users.noreply.github.com> * refactor: log change Signed-off-by: Gordon <46924906+FGadvancer@users.noreply.github.com> * refactor: log change Signed-off-by: Gordon <46924906+FGadvancer@users.noreply.github.com> * chore: network mode change Signed-off-by: Gordon <46924906+FGadvancer@users.noreply.github.com> * cicd: robot automated Change Signed-off-by: github-actions[bot] <41898282+github-actions[bot]@users.noreply.github.com> * cicd: robot automated Change Signed-off-by: github-actions[bot] <41898282+github-actions[bot]@users.noreply.github.com> * cicd: robot automated Change Signed-off-by: github-actions[bot] <41898282+github-actions[bot]@users.noreply.github.com> * feat: add api of get server time Signed-off-by: Gordon <46924906+FGadvancer@users.noreply.github.com> * feat: remove go work sum Signed-off-by: Gordon <46924906+FGadvancer@users.noreply.github.com> * cicd: robot automated Change Signed-off-by: github-actions[bot] <41898282+github-actions[bot]@users.noreply.github.com> * fix: pull message add isRead field Signed-off-by: Gordon <46924906+FGadvancer@users.noreply.github.com> * fix: check msg-transfer script Signed-off-by: Gordon <46924906+FGadvancer@users.noreply.github.com> * fix: script update Signed-off-by: Gordon <46924906+FGadvancer@users.noreply.github.com> * fix: script update Signed-off-by: Gordon <46924906+FGadvancer@users.noreply.github.com> * fix: script update Signed-off-by: Gordon <46924906+FGadvancer@users.noreply.github.com> * fix: script update Signed-off-by: Gordon <46924906+FGadvancer@users.noreply.github.com> * fix: script update Signed-off-by: Gordon <46924906+FGadvancer@users.noreply.github.com> * fix: script update Signed-off-by: Gordon <46924906+FGadvancer@users.noreply.github.com> * fix: script update Signed-off-by: Gordon <46924906+FGadvancer@users.noreply.github.com> * fix: script update Signed-off-by: Gordon <46924906+FGadvancer@users.noreply.github.com> * fix: script update Signed-off-by: Gordon <46924906+FGadvancer@users.noreply.github.com> * fix: script update Signed-off-by: Gordon <46924906+FGadvancer@users.noreply.github.com> * fix: script update Signed-off-by: Gordon <46924906+FGadvancer@users.noreply.github.com> * fix: script update Signed-off-by: Gordon <46924906+FGadvancer@users.noreply.github.com> * fix: script update Signed-off-by: Gordon <46924906+FGadvancer@users.noreply.github.com> * fix: script update Signed-off-by: Gordon <46924906+FGadvancer@users.noreply.github.com> * fix: script update Signed-off-by: Gordon <46924906+FGadvancer@users.noreply.github.com> * fix: script update Signed-off-by: Gordon <46924906+FGadvancer@users.noreply.github.com> * fix: script update Signed-off-by: Gordon <46924906+FGadvancer@users.noreply.github.com> * fix: start don't kill old process Signed-off-by: Gordon <46924906+FGadvancer@users.noreply.github.com> * cicd: robot automated Change Signed-off-by: github-actions[bot] <41898282+github-actions[bot]@users.noreply.github.com> * fix: check component Signed-off-by: Gordon <46924906+FGadvancer@users.noreply.github.com> * fix: pull message set isRead only message come from single. Signed-off-by: Gordon <46924906+FGadvancer@users.noreply.github.com> * cicd: robot automated Change Signed-off-by: github-actions[bot] <41898282+github-actions[bot]@users.noreply.github.com> * fix: multiple gateway kick user each other. Signed-off-by: Gordon <46924906+FGadvancer@users.noreply.github.com> * fix: multiple gateway kick user each other. Signed-off-by: Gordon <46924906+FGadvancer@users.noreply.github.com> * fix: multiple gateway kick user each other. Signed-off-by: Gordon <46924906+FGadvancer@users.noreply.github.com> * fix: multiple gateway kick user each other. Signed-off-by: Gordon <46924906+FGadvancer@users.noreply.github.com> * fix: multiple gateway kick user each other. Signed-off-by: Gordon <46924906+FGadvancer@users.noreply.github.com> * fix: multiple gateway kick user each other. Signed-off-by: Gordon <46924906+FGadvancer@users.noreply.github.com> * cicd: robot automated Change Signed-off-by: github-actions[bot] <41898282+github-actions[bot]@users.noreply.github.com> * fix: multiple gateway kick user each other. Signed-off-by: Gordon <46924906+FGadvancer@users.noreply.github.com> * fix: add ex field to update group info. Signed-off-by: Gordon <46924906+FGadvancer@users.noreply.github.com> * cicd: robot automated Change * cicd: robot automated Change * refactor: change project module name. Signed-off-by: Gordon <46924906+FGadvancer@users.noreply.github.com> * refactor: change project module name. Signed-off-by: Gordon <46924906+FGadvancer@users.noreply.github.com> * refactor: change project module name. Signed-off-by: Gordon <46924906+FGadvancer@users.noreply.github.com> * cicd: robot automated Change * test: for pressure test. Signed-off-by: Gordon <46924906+FGadvancer@users.noreply.github.com> * test: for pressure test. Signed-off-by: Gordon <46924906+FGadvancer@users.noreply.github.com> * test: for pressure test. Signed-off-by: Gordon <46924906+FGadvancer@users.noreply.github.com> * test: message log. Signed-off-by: Gordon <46924906+FGadvancer@users.noreply.github.com> * cicd: robot automated Change * fxi: component check output valid info. Signed-off-by: Gordon <46924906+FGadvancer@users.noreply.github.com> * fxi: component check output valid info. Signed-off-by: Gordon <46924906+FGadvancer@users.noreply.github.com> * test: send message test log. Signed-off-by: Gordon <46924906+FGadvancer@users.noreply.github.com> * cicd: robot automated Change * cicd: robot automated Change * test: remove info log. Signed-off-by: Gordon <46924906+FGadvancer@users.noreply.github.com> * feat: api of send message add sendTime field. Signed-off-by: Gordon <46924906+FGadvancer@users.noreply.github.com> * fix: add callback for update user's info. * cicd: robot automated Change * fix: change callback command name. * cicd: robot automated Change * fix: single chat unread status change. * fix: single chat unread status change. * fix: single chat unread status change. * fix: user status change. * cicd: robot automated Change * fix: user status change. * fix: user status change. * fix: user status change. * cicd: robot automated Change * fix: ws close when user logout. * fix: remove repeat platform on online status. * cicd: robot automated Change * fix: api send messages for notification conversation . * fix: api send messages for notification conversation . * fix: api send messages for notification conversation . * fix: api send messages for notification conversation . * fix: api send messages for notification conversation . * fix: api send messages for notification conversation. * fix: api send messages for notification conversation. * fix: api send messages for notification conversation. * fix: api send messages for notification conversation. * fix: api send messages for notification conversation. * fix: api send messages for notification conversation. * re: remove router of unsubscribeStatus. * re: remove router of unsubscribeStatus. * re: remove router of unsubscribeStatus. * re: remove router of unsubscribeStatus. * fix: reset branch * fix: not support redis cluster. CROSSSLOT Keys in request don't hash to the same slot * fix: update user.FaceURL do not trigger GroupMemberInfoSetNotification * cicd: robot automated Change * fix: api send messages for notification conversation. * fix: api send messages for notification conversation. * fix: zk add close to avoid zk block. * fix: go mod update. * fix: msg pull change and fcm redis flag fix. --------- Signed-off-by: Gordon <1432970085@qq.com> Signed-off-by: withchao <993506633@qq.com> Signed-off-by: Gordon <46924906+FGadvancer@users.noreply.github.com> Signed-off-by: github-actions[bot] <41898282+github-actions[bot]@users.noreply.github.com> Co-authored-by: withchao <993506633@qq.com> Co-authored-by: Xinwei Xiong <3293172751NSS@gmail.com> Co-authored-by: FGadvancer <FGadvancer@users.noreply.github.com> Co-authored-by: withchao <withchao@users.noreply.github.com> fix: sync close ws conn when kick old user avoid wrong trigger order about online status. (#1368) Update README-zh_CN.md Update README-zh_CN.md fix: GetUserReqApplicationList error when there is a disbanded group chat (#1374) fix: error when querying some information about disbanded group (#1376) * fix: GetUserReqApplicationList error when there is a disbanded group chat * fix: error when querying some information about disbanded group fix: GetUserReqApplicationList dismissed group error (#1378) * fix: GetUserReqApplicationList error when there is a disbanded group chat * fix: error when querying some information about disbanded group * fix: GetUserReqApplicationList dismissed group error refactor: lower the level of code nesting (#1370) * refactor: lower the level of code nesting Signed-off-by: rfyiamcool <rfyiamcool@163.com> * refactor: lower the level of code nesting Signed-off-by: rfyiamcool <rfyiamcool@163.com> --------- Signed-off-by: rfyiamcool <rfyiamcool@163.com> ☀️ feat: Enhancing OpenIM with Integrated E2E Testing and CI/CD Enhancements (#1359) * cicd: robot automated Change * feat: add api test Signed-off-by: Xinwei Xiong(cubxxw) <3293172751nss@gmail.com> * feat: add api test make file Signed-off-by: Xinwei Xiong(cubxxw) <3293172751nss@gmail.com> * feat: add openim e2e test Signed-off-by: Xinwei Xiong(cubxxw) <3293172751nss@gmail.com> * feat: add openim e2e test Signed-off-by: Xinwei Xiong(cubxxw) <3293172751nss@gmail.com> * fix: Fixed some unused scripts and some names Signed-off-by: Xinwei Xiong(cubxxw) <3293172751nss@gmail.com> * docs: optimize openim docs Signed-off-by: Xinwei Xiong(cubxxw) <3293172751nss@gmail.com> * feat: add prom address Signed-off-by: Xinwei Xiong(cubxxw) <3293172751nss@gmail.com> * feat: add openim info test * feat: add openim images config path Signed-off-by: Xinwei Xiong(cubxxw) <3293172751nss@gmail.com> * fix: fix tim file rename * fix: fix tim file rename * fix: fix tim file rename * fix: fix tim file rename * fix: add openim test e2e * feat: add openim test .keep Signed-off-by: Xinwei Xiong(cubxxw) <3293172751nss@gmail.com> * feat: add openim test .keep Signed-off-by: Xinwei Xiong(cubxxw) <3293172751nss@gmail.com> * feat: openim test Signed-off-by: Xinwei Xiong(cubxxw) <3293172751nss@gmail.com> * feat: openim test Signed-off-by: Xinwei Xiong(cubxxw) <3293172751nss@gmail.com> * feat: openim test Signed-off-by: Xinwei Xiong(cubxxw) <3293172751nss@gmail.com> --------- Signed-off-by: Xinwei Xiong(cubxxw) <3293172751nss@gmail.com> Co-authored-by: cubxxw <cubxxw@users.noreply.github.com> perf: auto set runtime maxprocs in docker (#1339) Signed-off-by: rfyiamcool <rfyiamcool@163.com> build: build openim image (#1381) perf: improve gzip performance with sync.pool (#1321) Signed-off-by: rfyiamcool <rfyiamcool@163.com> Co-authored-by: Gordon <46924906+FGadvancer@users.noreply.github.com> fix: add kafka compress type and producer ack params (#1310) Signed-off-by: rfyiamcool <rfyiamcool@163.com> delete not using files cicd: robot automated Change add prometheus docker-compose for monitor fix prometheus.yaml fix environment.sh fix init-config.sh fix init-config.sh fix env_template.yaml fix docker-compose.yml fix docker-compose.yml add openim_admin_front service change openim-admin-front del not using files add node-exporter-dashaboard.yaml
16 KiB
Ⓜ️ About OpenIM
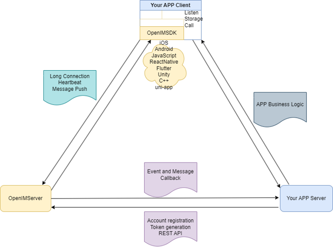
OpenIM isn't just an open-source instant messaging component, it's an integral part of your application ecosystem. Check out this diagram to understand how AppServer, AppClient, OpenIMServer, and OpenIMSDK interact.
🚀 About OpenIMSDK
OpenIMSDK seamlessly integrates into your application, delivering a rich, real-time messaging experience without requiring intricate UI integration. It provides:
- Local Storage: For quick data retrieval and message synchronization.
- Listener Callbacks: Ensuring real-time message interactivity.
- API Encapsulation: Streamlining development processes.
- Connection Management: Guaranteeing reliable message delivery.
It's crafted in Golang and supports cross-platform deployment, ensuring a coherent messaging experience across all platforms.
🌐 About OpenIMServer
OpenIMServer, meticulously developed in Golang, ensures a stellar instant messaging server capability with a multifold approach:
- Modular Composition: It's comprised of several modules, such as the gateway and multiple RPC services, offering a versatile messaging environment.
- Microservices Architecture: Supporting cluster modes, it assures outstanding performance and scalability to manage communication effectively across various instances.
- Diverse Deployment Options: Adapts to your operational preferences, offering deployment via source code, Kubernetes, or Docker.
Enhanced Business Functionalities:
- REST API: OpenIMServer provides REST API for business systems, aiming to empower your operations with additional functionalities like group creation and message push via backend interfaces.
- Callbacks: To expand its utility across varied business forms, OpenIMServer offers callback capabilities. That is, it sends a request to the business server before or after an event occurs, such as sending a message, enriching the interaction and data exchange flow in the communication processes.
🚀 Quick Start
You can quickly learn OpenIM engineering solutions, all it takes is one simple command:
$ make demo
🤲 In order to facilitate the user experience, we have provided a variety of deployment solutions, you can choose your own deployment method according to the list below:
- Source Code Deployment Guide
- Production deployment of Linux systems
- Docker Deployment Guide
- Kubernetes Deployment Guide
🛠️ To start developing OpenIM
OpenIM Our goal is to build a top-level open source community. We have a set of standards, in the Community repository.
If you'd like to contribute to this Open-IM-Server repository, please read our contributor documentation.
Before you start, please make sure your changes are in demand. The best for that is to create a new discussion OR Slack Communication, or if you find an issue, report it first.
- OpenIM API Reference
- OpenIM Bash Logging
- OpenIM CI/CD Actions
- OpenIM Code Conventions
- OpenIM Commit Guidelines
- OpenIM Development Guide
- OpenIM Directory Structure
- OpenIM Environment Setup
- OpenIM Error Code Reference
- OpenIM Git Workflow
- OpenIM Git Cherry Pick Guide
- OpenIM GitHub Workflow
- OpenIM Go Code Standards
- OpenIM Image Guidelines
- OpenIM Initial Configuration
- OpenIM Docker Installation Guide
- OpenIM OpenIM Linux System Installation
- OpenIM Linux Development Guide
- OpenIM Local Actions Guide
- OpenIM Logging Conventions
- OpenIM Offline Deployment
- OpenIM Protoc Tools
- OpenIM Testing Guide
- OpenIM Utility Go
- OpenIM Makefile Utilities
- OpenIM Script Utilities
- OpenIM Versioning
👥 Community
📆 Community Meetings
We want anyone to get involved in our community and contributing code, we offer gifts and rewards, and we welcome you to join us every Thursday night.
Our conference is in the OpenIM Slack 🎯, then you can search the Open-IM-Server pipeline to join
We take notes of each biweekly meeting in GitHub discussions, Our historical meeting notes, as well as replays of the meetings are available at Google Docs 📑.
👀 Who are using OpenIM
Check out our user case studies page for a list of the project users. Don't hesitate to leave a 📝comment and share your use case.
📄 License
OpenIM is licensed under the Apache 2.0 license. See LICENSE for the full license text.
The OpenIM logo, including its variations and animated versions, displayed in this repository OpenIM under the assets/logo and assets/logo-gif directories, are protected by copyright laws.
