[](https://github.com/openimsdk/open-im-server/stargazers)
[](https://github.com/openimsdk/open-im-server/network/members)
[](https://app.codecov.io/gh/openimsdk/open-im-server)
[](https://goreportcard.com/report/github.com/openimsdk/open-im-server)
[](https://pkg.go.dev/github.com/openimsdk/open-im-server/v3)
[](https://github.com/openimsdk/open-im-server/blob/main/LICENSE)
[](https://join.slack.com/t/openimsdk/shared_invite/zt-22720d66b-o_FvKxMTGXtcnnnHiMqe9Q)
[](https://www.bestpractices.dev/projects/8045)
[](https://github.com/openimsdk/open-im-server/issues?q=is%3Aissue+is%3Aopen+sort%3Aupdated-desc+label%3A%22good+first+issue%22)
[](https://golang.org/)
[**English**](./README.md) •
[**简体中文**](./README-zh_CN.md) •
[**Docs**](https://openim.io/en)
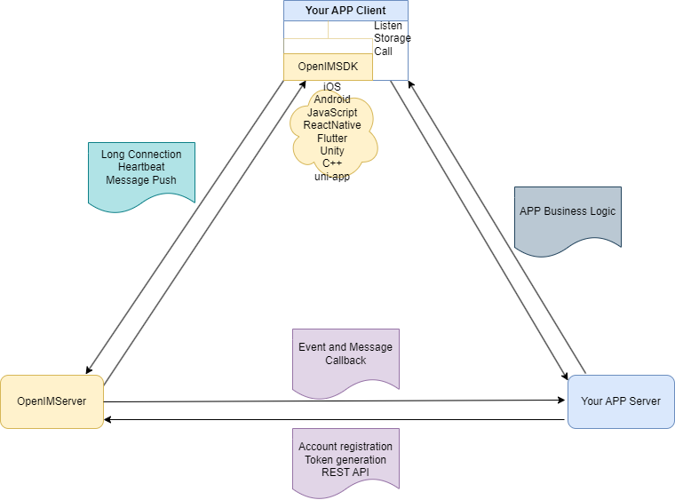
## Ⓜ️ About OpenIM
OpenIM isn't just an open-source instant messaging component, it's an integral part of your application ecosystem. Check out this diagram to understand how AppServer, AppClient, OpenIMServer, and OpenIMSDK interact.

## 🚀 About OpenIMSDK
**OpenIMSDK** seamlessly integrates into your application, delivering a rich, real-time messaging experience without requiring intricate UI integration. It provides:
+ **Local Storage**: For quick data retrieval and message synchronization.
+ **Listener Callbacks**: Ensuring real-time message interactivity.
+ **API Encapsulation**: Streamlining development processes.
+ **Connection Management**: Guaranteeing reliable message delivery.
It's crafted in Golang and supports cross-platform deployment, ensuring a coherent messaging experience across all platforms.
👉 **[Explore GO SDK](https://github.com/openimsdk/openim-sdk-core)**
## 🌐 About OpenIMServer
**OpenIMServer**, meticulously developed in Golang, ensures a stellar instant messaging server capability with a multifold approach:
+ **Modular Composition**: It's comprised of several modules, such as the gateway and multiple RPC services, offering a versatile messaging environment.
+ **Microservices Architecture**: Supporting cluster modes, it assures outstanding performance and scalability to manage communication effectively across various instances.
+ **Diverse Deployment Options**: Adapts to your operational preferences, offering deployment via source code, Kubernetes, or Docker.
### Enhanced Business Functionalities:
+ **REST API**: OpenIMServer provides REST API for business systems, aiming to empower your operations with additional functionalities like group creation and message push via backend interfaces.
+ **Callbacks**: To expand its utility across varied business forms, OpenIMServer offers callback capabilities. That is, it sends a request to the business server before or after an event occurs, such as sending a message, enriching the interaction and data exchange flow in the communication processes.
👉 **[Learn More](https://docs.openim.io/guides/introduction/product)**
## :rocket: Quick Start
You can quickly learn OpenIM engineering solutions, all it takes is one simple command:
```bash
$ make demo
```
🤲 In order to facilitate the user experience, we have provided a variety of deployment solutions, you can choose your own deployment method according to the list below:
+ **[Source Code Deployment Guide](https://docs.openim.io/guides/gettingStarted/imSourceCodeDeployment)**
+ **[Production deployment of Linux systems](https://github.com/openimsdk/open-im-server/blob/main/docs/contrib/install-openim-linux-system.md)**
+ **[Docker Deployment Guide](https://docs.openim.io/guides/gettingStarted/dockerCompose)**
+ **[Kubernetes Deployment Guide](https://github.com/openimsdk/open-im-server/tree/main/deployments)**
## :hammer_and_wrench: To start developing OpenIM
[](https://vscode.dev/github/openimsdk/open-im-server)
OpenIM Our goal is to build a top-level open source community. We have a set of standards, in the [Community repository](https://github.com/OpenIMSDK/community).
If you'd like to contribute to this Open-IM-Server repository, please read our [contributor documentation](https://github.com/openimsdk/open-im-server/blob/main/CONTRIBUTING.md).
Before you start, please make sure your changes are in demand. The best for that is to create a [new discussion](https://github.com/openimsdk/open-im-server/discussions/new/choose) OR [Slack Communication](https://join.slack.com/t/openimsdk/shared_invite/zt-22720d66b-o_FvKxMTGXtcnnnHiMqe9Q), or if you find an issue, [report it](https://github.com/openimsdk/open-im-server/issues/new/choose) first.
- [OpenIM API Reference](https://github.com/openimsdk/open-im-server/tree/main/docs/contrib/api.md)
- [OpenIM Bash Logging](https://github.com/openimsdk/open-im-server/tree/main/docs/contrib/bash-log.md)
- [OpenIM CI/CD Actions](https://github.com/openimsdk/open-im-server/tree/main/docs/contrib/cicd-actions.md)
- [OpenIM Code Conventions](https://github.com/openimsdk/open-im-server/tree/main/docs/contrib/code-conventions.md)
- [OpenIM Commit Guidelines](https://github.com/openimsdk/open-im-server/tree/main/docs/contrib/commit.md)
- [OpenIM Development Guide](https://github.com/openimsdk/open-im-server/tree/main/docs/contrib/development.md)
- [OpenIM Directory Structure](https://github.com/openimsdk/open-im-server/tree/main/docs/contrib/directory.md)
- [OpenIM Environment Setup](https://github.com/openimsdk/open-im-server/tree/main/docs/contrib/environment.md)
- [OpenIM Error Code Reference](https://github.com/openimsdk/open-im-server/tree/main/docs/contrib/error-code.md)
- [OpenIM Git Workflow](https://github.com/openimsdk/open-im-server/tree/main/docs/contrib/git-workflow.md)
- [OpenIM Git Cherry Pick Guide](https://github.com/openimsdk/open-im-server/tree/main/docs/contrib/gitcherry-pick.md)
- [OpenIM GitHub Workflow](https://github.com/openimsdk/open-im-server/tree/main/docs/contrib/github-workflow.md)
- [OpenIM Go Code Standards](https://github.com/openimsdk/open-im-server/tree/main/docs/contrib/go-code.md)
- [OpenIM Image Guidelines](https://github.com/openimsdk/open-im-server/tree/main/docs/contrib/images.md)
- [OpenIM Initial Configuration](https://github.com/openimsdk/open-im-server/tree/main/docs/contrib/init-config.md)
- [OpenIM Docker Installation Guide](https://github.com/openimsdk/open-im-server/tree/main/docs/contrib/install-docker.md)
- [OpenIM OpenIM Linux System Installation](https://github.com/openimsdk/open-im-server/tree/main/docs/contrib/install-openim-linux-system.md)
- [OpenIM Linux Development Guide](https://github.com/openimsdk/open-im-server/tree/main/docs/contrib/linux-development.md)
- [OpenIM Local Actions Guide](https://github.com/openimsdk/open-im-server/tree/main/docs/contrib/local-actions.md)
- [OpenIM Logging Conventions](https://github.com/openimsdk/open-im-server/tree/main/docs/contrib/logging.md)
- [OpenIM Offline Deployment](https://github.com/openimsdk/open-im-server/tree/main/docs/contrib/offline-deployment.md)
- [OpenIM Protoc Tools](https://github.com/openimsdk/open-im-server/tree/main/docs/contrib/protoc-tools.md)
- [OpenIM Testing Guide](https://github.com/openimsdk/open-im-server/tree/main/docs/contrib/test.md)
- [OpenIM Utility Go](https://github.com/openimsdk/open-im-server/tree/main/docs/contrib/util-go.md)
- [OpenIM Makefile Utilities](https://github.com/openimsdk/open-im-server/tree/main/docs/contrib/util-makefile.md)
- [OpenIM Script Utilities](https://github.com/openimsdk/open-im-server/tree/main/docs/contrib/util-scripts.md)
- [OpenIM Versioning](https://github.com/openimsdk/open-im-server/tree/main/docs/contrib/version.md)
- [Manage backend and monitor deployment](https://github.com/openimsdk/open-im-server/tree/main/docs/contrib/prometheus-grafana.md)
## :busts_in_silhouette: Community
+ 📚 [OpenIM Community](https://github.com/OpenIMSDK/community)
+ 💕 [OpenIM Interest Group](https://github.com/Openim-sigs)
+ 🚀 [Join our Slack community](https://join.slack.com/t/openimsdk/shared_invite/zt-22720d66b-o_FvKxMTGXtcnnnHiMqe9Q)
+ :eyes: [Join our wechat (微信群)](https://openim-1253691595.cos.ap-nanjing.myqcloud.com/WechatIMG20.jpeg)
## :calendar: Community Meetings
We want anyone to get involved in our community and contributing code, we offer gifts and rewards, and we welcome you to join us every Thursday night.
Our conference is in the [OpenIM Slack](https://join.slack.com/t/openimsdk/shared_invite/zt-22720d66b-o_FvKxMTGXtcnnnHiMqe9Q) 🎯, then you can search the Open-IM-Server pipeline to join
We take notes of each [biweekly meeting](https://github.com/orgs/OpenIMSDK/discussions/categories/meeting) in [GitHub discussions](https://github.com/openimsdk/open-im-server/discussions/categories/meeting), Our historical meeting notes, as well as replays of the meetings are available at [Google Docs :bookmark_tabs:](https://docs.google.com/document/d/1nx8MDpuG74NASx081JcCpxPgDITNTpIIos0DS6Vr9GU/edit?usp=sharing).
## :eyes: Who are using OpenIM
Check out our [user case studies](https://github.com/OpenIMSDK/community/blob/main/ADOPTERS.md) page for a list of the project users. Don't hesitate to leave a [📝comment](https://github.com/openimsdk/open-im-server/issues/379) and share your use case.
## :page_facing_up: License
OpenIM is licensed under the Apache 2.0 license. See [LICENSE](https://github.com/openimsdk/open-im-server/tree/main/LICENSE) for the full license text.
The OpenIM logo, including its variations and animated versions, displayed in this repository [OpenIM](https://github.com/openimsdk/open-im-server) under the [assets/logo](./assets/logo) and [assets/logo-gif](assets/logo-gif) directories, are protected by copyright laws.
## 🔮 Thanks to our contributors!