⭐️ Open source Instant Messaging Server ⭐️

A+ good first

English 简体中文 Docs

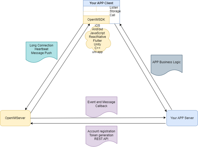
## 🟢 扫描微信进群交流 ## Ⓜ️ 关于 OpenIM OpenIM 不仅仅是一个开源的即时消息组件,它是你的应用程序生态系统的一个不可或缺的部分。查看下面的图表,了解 AppServer、AppClient、OpenIMServer 和 OpenIMSDK 是如何交互的。 ![App-OpenIM 关系](./docs/images/oepnim-design.png) ## 🚀 关于 OpenIMSDK **OpenIMSDK** 无缝集成到您的应用中,提供丰富、实时的消息体验,无需复杂的 UI 集成。它提供: + **本地存储**:用于快速数据检索和消息同步。 + **监听器回调**:确保实时消息交互性。 + **API 封装**:简化开发流程。 + **连接管理**:保证可靠的消息传递。 它使用 Golang 构建,并支持跨平台部署,确保在所有平台上提供一致的消息体验。 👉 **[探索 GO SDK](https://github.com/openimsdk/openim-sdk-core)** ## 🌐 关于 OpenIMServer 精心用 Golang 开发的 **OpenIMServer** 通过多重方式确保了卓越的即时消息服务器能力: + **模块组成**:它由多个模块组成,例如网关和多个 RPC 服务,提供一个多功能的消息环境。 + **微服务架构**:支持集群模式,确保出色的性能和可伸缩性,以有效管理各个实例间的通信。 + **多样的部署选项**:适应你的操作偏好,通过源代码、Kubernetes 或 Docker 提供部署选项。 ### 增强的业务功能: + **REST API**:OpenIMServer 为业务系统提供 REST API,旨在通过后端接口为您的操作提供附加功能,如群组创建和消息推送。 + **回调**:为了扩展其在各种业务形式中的实用性,OpenIMServer 提供了回调能力。即,在事件发生之前或之后,它向业务服务器发送请求,比如发送消息,丰富通信过程中的交互和数据交换流。 👉 **[了解更多](https://doc.rentsoft.cn/guides/introduction/product)** ## :rocket: 快速开始 你只需要一个简单的命令,就可以快速学习 OpenIM 的工程解决方案: ``` bashCopy code $ make demo ``` 🤲 为了方便用户体验,我们提供了多种部署解决方案,您可以根据下面的列表选择自己的部署方法: + **[源代码部署指南](https://doc.rentsoft.cn/guides/gettingStarted/imSourceCodeDeployment)** + **[Docker 部署指南](https://doc.rentsoft.cn/guides/gettingStarted/dockerCompose)** + **[Kubernetes 部署指南](https://github.com/openimsdk/open-im-server/tree/main/deployments)** ## :hammer_and_wrench: 开始开发 OpenIM OpenIM 我们的目标是建立一个顶级的开源社区。我们有一套标准,在[社区仓库](https://github.com/OpenIMSDK/community)中。 如果你想为这个 Open-IM-Server 仓库做贡献,请阅读我们的[贡献者文档](https://github.com/openimsdk/open-im-server/blob/main/CONTRIBUTING.md)。 在开始之前,请确保你的更改是有需求的。最好的方法是创建一个[新的讨论](https://github.com/openimsdk/open-im-server/discussions/new/choose) 或 [Slack 通信](https://join.slack.com/t/openimsdk/shared_invite/zt-22720d66b-o_FvKxMTGXtcnnnHiMqe9Q),或者如果你发现一个问题,首先[报告它](https://github.com/openimsdk/open-im-server/issues/new/choose)。 + [代码标准](https://github.com/openimsdk/open-im-server/blob/main/docs/contrib/go-code.md) + [Docker 镜像标准](https://github.com/openimsdk/open-im-server/blob/main/docs/contrib/images.md) + [目录标准](https://github.com/openimsdk/open-im-server/blob/main/docs/contrib/directory.md) + [提交标准](https://github.com/openimsdk/open-im-server/blob/main/docs/contrib/commit.md) + [版本控制标准](https://github.com/openimsdk/open-im-server/blob/main/docs/contrib/version.md) + [接口标准](https://github.com/openimsdk/open-im-server/blob/main/docs/contrib/interface.md) + [OpenIM配置和环境变量设置](https://github.com/openimsdk/open-im-server/blob/main/docs/contrib/environment.md) > **Note** > 针对中国的用户,阅读我们的 [Docker 镜像标准](https://github.com/openimsdk/open-im-server/blob/main/docs/contrib/images.md) 以便使用国内 aliyun 的镜像地址。OpenIM 也有针对中国的 gitee 同步仓库,你可以在 [gitee.com](https://gitee.com/openimsdk) 上找到它。 ## :link: 链接 + **[完整文档](https://doc.rentsoft.cn/)** + **[更新日志](https://github.com/openimsdk/open-im-server/blob/main/CHANGELOG.md)** + **[FAQ](https://github.com/openimsdk/open-im-server/blob/main/FAQ.md)** + **[代码示例](https://github.com/openimsdk/open-im-server/blob/main/examples)** ## :handshake: 社区 + **[GitHub Discussions](https://github.com/openimsdk/open-im-server/discussions)** + **[Slack 通信](https://join.slack.com/t/openimsdk/shared_invite/zt-22720d66b-o_FvKxMTGXtcnnnHiMqe9Q)** + **[GitHub Issues](https://github.com/openimsdk/open-im-server/issues)** 您可以加入这些平台,讨论问题,提出建议,或分享您的成功故事! ## :writing_hand: 贡献 我们欢迎任何形式的贡献!请确保在提交 Pull Request 之前阅读我们的[贡献者文档](https://github.com/openimsdk/open-im-server/blob/main/CONTRIBUTING.md)。 + **[报告 Bug](https://github.com/openimsdk/open-im-server/issues/new?assignees=&labels=bug&template=bug_report.md&title=)** + **[提出新特性](https://github.com/openimsdk/open-im-server/issues/new?assignees=&labels=enhancement&template=feature_request.md&title=)** + **[提交 Pull Request](https://github.com/openimsdk/open-im-server/pulls)** 感谢您的贡献,我们一起打造一个强大的即时通信解决方案! ## :closed_book: 许可证 OpenIMSDK 在 Apache License 2.0 许可下可用。查看[LICENSE 文件](https://github.com/openimsdk/open-im-server/blob/main/LICENSE)了解更多信息。 ## 🔮 Thanks to our contributors!